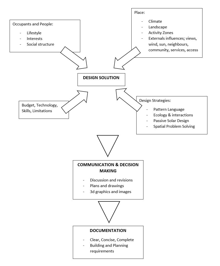
We design buildings according to an wholistic approach which melds site, owner’s needs, and sustainability into a logical, sustainable and buildable design solution.

Our Key Design Principles
• Adapt to site
• Adapt to occupants’ and owners’ needs
• Passive solar design to achieve a high performing, comfortable and affordable building, including: Orientation, Insulation, Thermal Mass, Cross Flow Ventilation, Building Sealing
• Sustainable materials
• Sustainable technology including airtigh membranes and ventilation systems, water tanks, solar hot water, off grid or grid connected PV solar electricity, heating and ventilation, etc.
• Working cooperatively with others including surveyors, engineers, energy raters, Council, building surveyors and builders, to ensure smooth progress.
• Working closely with owners to ensure the vision is shared.