Award Winning Building Design – HIA Greensmart National Awards 2024 – Best Energy Efficient House – with Ovens and King Builders
Established in 2017, Eco:Logical Building Design is a building design, drafting and consultancy service which dynamically combines Steve Oke’s deep knowledge and experience in passive design, sustainable construction, the building process and sustainable living.
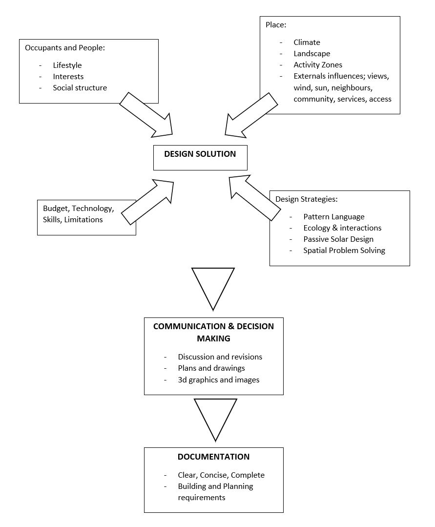
We design sustainable buildings integrating your site, your needs and a shared vision.
We take your project from site selection, through design concept, planning permit, building documentation and permit, through to ready to build, and can even assist right throughout the construction stage.
We are experts in Off Grid and Bushfire Zones, and use a strong network of consultants and builders to make your project run smoothly
We are accredited Passive House Designers and can help you achieve the best possible thermal performance at any budget level.
Our mission is helping people create and bring into reality a design solution for their built environment, which is:
Sustainable – Efficient – Logical – Adaptable – Buildable
by:
Understanding site & people – Applying Sustainable Design knowledge and skills – Working within the boundaries of cost, construction, compliance.
Steven Oke, Director and Designer

